-
英国PLINT高温摩擦滑动、微动试验机DN 55
详细信息| 询价留言品牌:英国PLINT 型号:DN 55 加工定制:否 设备介绍
DN55⾼温⼲摩擦滑动、微动试验机有以下⼏个部件组成:特制短⾏程执⾏机构,⼩量油容以及伺服液压传动装置(垂直安装在铸铁基座上)的。传动执⾏机构内嵌静承,为满⾜⾼频短⾏程操作,油容已做⼩化设计。
为同时测定相同压⼒和温度下的两对异种材料摩擦副,每对可动试样和固定试样间的摩擦⼒被分开测量。测试模块安装在动作执⾏机构正上⽅,包括两个由弯曲枢轴轴承⽀撑的固定试样夹持臂。为保证测量的顺利进⾏,每⼀个夹持臂仅响与其相对应的传感器。为保证测量精度,将弯曲枢轴轴承固定在线性弯曲构件上,同时采⽤压电传感器对竖直⽅向进⾏了⼆次调教。
此外,在测试模块顶部安装有电加热装置,⽆润滑试验可在⾼温下进⾏,⾼温度达1200摄⽒度为保证不在架动试样托及执⾏机构上施加弯矩,载荷施加在试样的两个侧⾯。加载过程通过伺服控⽓动波纹管挤压固定试样的夹持臂实现。由于伺服控⽓动波纹管带有⼒反馈装置,所以可准确加载。
该试验机配了⼀台专⽤电脑,并配置16位控制卡和数据采集卡。穆格超⾼响应伺服阀安装在试验机上。通过COMPEND 2000软件,可设置试验参数。所有COMPEND 2000软件发出的指令,经⾼频模拟控制器下达到与之相连的伺服阀,进⽽控制执⾏机构。试样的运动路线可以编程设定。根据需要,可将其设置为正弦波、⽅波,三⾓波或者其他任意波形。根据液压系统的物理性能,⾼控振荡频率为500赫兹。位移控制为安全起见,伺服执⾏机构动作时,将始终控于闭环模拟位移控制单元。该位移控制单元带有来⾃于积分线性可变差分转换器给出的位置反馈。⼀旦信号发⽣器将模拟开环控制点发送⾄伺服放⼤器,系统就会获得⼀个开环数字控制点。随后,计算机控制与数据采集系统发出指令,关闭位移控制回路。在这个过程中,软件采⽤的是纠错⾃适应控制算法。触发⾼速数据采集后,系统抽样测量位移信号并分析峰值振幅和⾏程中点位置,⽽后按设定值的⼀定⽐例,增加或减⼩信号发⽣器的输出值,调整振幅峰值和⾏程中点位置。随后,系统重复⾼速数据采集循环,并做进⼀步收敛调整,使实际位移达到设定值。
根据不同的冲程长度,可以由线性可变差分转换器(LVDT)或电容探头触发⾼速数据采集和⾃适应位移控制位移信号。若冲程为长冲程,触发信号由(LVDT)发出;若为短冲程,触发信号由电容探头发出频率控制与波形频率设置有两种⽅式,⼀是根据屏幕显⽰⼿动调整,⼆是在测试序列⽂件中设定。同样的道理,波形(正弦波,三⾓波或⽅波)可从屏幕选定或在测试序列⽂件中设置。如果波形为预先设置好的其他任意波形,⾃适应控制功能将丧失其作⽤。
信号处理与数据采集
低速数据,诸如温度、载荷和输出功率(均⽅根值r.m.s)这些参数,可以存储到硬盘。测试结束后,可以⽤电⼦数据表格软件对这些数据进⾏计算、作图等处理。⾼速数据的获取可通过电脑⼿动进⾏操作,也可以交给测试序列⽂件⾃动处理。操作⼈员可以选择多个通道记录采样频率和采样点数。任何⼀个⾼速数据脉冲都将被存储到⼀个独⽴的数据⽂件内。如果脉冲由测试序列⽂件⾃动触发,每个⾼速数据都将按时间点依次存储到⼀个新的⽂件。在低速数据⽂件与对应的⾼速数据⽂件的合适匹配点上,数据⽂件将⾃动产⽣超链接。
冲击滑动与微动测试
对于冲击滑动和冲击微动测试,⽤楔形试样代替固定不可动的标准试样。脱开可动试样后,⽤⽓动波纹管给固定不可动试样加载,直⾄预先设定值。若要测试,控制可动试样接触趋近直⾄接触固定不可动试样的速度即可。为了实现预先设定的位移或者冲击⼒,可在软件的⾃适应控制功能中调整位移峰峰值。
冲击与赫兹微动测试
对于该测试,⼀对叉式夹具将被夹持单个固定不可动试样的⼯装代替。通过控制固定不可动试样与可动试样的接触与脱开过程,即可实现冲击测试。赫兹微动测试则是通过保持固定不可动试样与可动试样的不间断接触实。
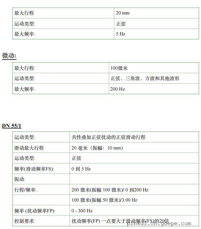
DN 55/1⼩扰动信号发⽣器
信号发⽣器及信号分析系统组件为可选附件。它的主要功能为在试样在滑动过程的同时,实现共轴振动。设计⽅法如下:标准伺服放⼤器在输⼊段设置了⼀个求和点,专门⽤于处理双线程输⼊⼯作。该设计⽅法相当于增加了⼀部信号发⽣器,合并处理两个独⽴的输⼊信号,⽐如加成低频长⾏程信号与⾼频短⾏程信号,触发带振动的往复运动。
-
-
产品搜索
联系方式
- 联系人:李先生
- 电 话:15900517856
- 手 机:15900517856
- 传 真:021-57633898
- 邮 箱:15900517856@163.com
- 地 址:上海市松江区洞厍路168号B6幢
- 网 址: https://pinkui.cn.goepe.com/
http://www.pin-kui.cn








